BTC/HKD+0.77%
ETH/HKD+0.39%
LTC/HKD-0.41%
ADA/HKD+0.34%
SOL/HKD-0.45%
XRP/HKD-0.82%一、什么是元宇宙
正如電影《頭號玩家》的場景,在未來的某一天,人們可以隨時隨地切換身份,自由穿梭于物理世界和數字世界,在虛擬空間和時間節點所構成的“元宇宙”中學習、工作、交友、購物、旅游等。
源起
“Metaverse”一詞由前綴“meta”和詞根“verse”組成,直譯而來便是“元宇宙”。這一概念最早出自于尼爾·斯蒂芬森1992年出版的科幻小說《雪崩》(SnowCrash),指在一個脫離于物理世界,卻始終在線的平行數字世界中,人們能夠在其中以虛擬人物角色(avatar)自由生活。
引爆
2021年3月10日,沙盒游戲平臺Roblox,第一個將“元宇宙”概念寫進招股書的公司,成功登陸紐交所,上市首日市值突破400億美元,成為“元宇宙”引爆科技和資本圈的標志性事件,元宇宙因此被認為是數字經濟創新的新疆域,前景非常廣闊。
Roblox作為游戲創作平臺吸引了超過700萬名自由游戲開發者,社區開發共計超過1800萬種游戲體驗,同時在線人數最高可達570萬名;2021年第一季度,其用戶在游戲上花費超?97億小時,比2020年同期增長?98%。
Roblox并不是虛擬世界的開創者,早在2014年,Facbook以20億美元收購?Oculus,扎克伯格發帖進行了相關表述,同樣引用了《雪崩》的理念,展望虛擬世界的未來。2021年,Oculus發布的最新VR產品也引燃市場,高性價比和使用體驗廣受用戶追捧,帶動了消費端VR崛起和市場對于虛擬現實的想象。
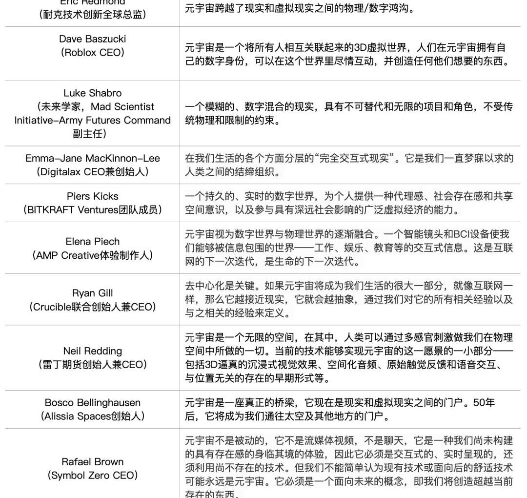
元宇宙究竟是什么?
中國移動元宇宙產業聯盟成立?華為、科大訊飛、小米等為首批成員:金色財經報道,今日,中國移動元宇宙產業聯盟正式成立,首批共24家成員,包括中國移動咪咕、科大訊飛、華為、小米、芒果TV等。中國移動咪咕公司總經理劉昕表示,對于聯盟成員,未來中國移動將聚焦版權投入、營銷扶持、研發經費、能力容量進行專項扶持,資源投入三年翻一番。[2023/6/28 22:05:45]
維基百科對元宇宙的描述是:通過虛擬增強的物理現實,呈現收斂性和物理持久性特征的,基于未來互聯網,具有鏈接感知和共享特征的3D虛擬空間。
多位從業者和和專家從不同角度給出到對元宇宙的認識和界定:
   
“元宇宙”的內涵是吸納了信息革命、人工智能革命,以及VR、AR、MR,特別是游戲引擎在內的虛擬現實技術革命的成果,向人類展現出構建與傳統物理世界平行的全息數字世界的可能性;引發了信息科學、量子科學,數學和生命科學的互動,改變科學范式;推動了傳統的哲學、社會學甚至人文科學體系的突破;囊括了所有的數字技術,包括區塊鏈技術成就;豐富了數字經濟轉型模式,融合DeFi、IPFS、NFT等數字金融成果。
———數字資產研究院學術與技術委員會主任朱嘉明教授
二、元宇宙的全貌
元宇宙的命題比虛擬空間或虛擬經濟更為宏大,既是人們現實世界生活在數字領域的平行世界,也是一系列技術的綜合應用,擁有一套獨立的價值鏈。
Meta元宇宙社交平臺Horizon Worlds增加成人內容分區:金色財經報道,社交媒體巨頭Meta表示,旗下元宇宙社交平臺Horizon Worlds在“對每個人都安全和受歡迎的環境”方面存在問題,目前正在進一步加強對Horizon Worlds內容類型的管理分級。對于用戶在所述元宇宙平臺創建的體驗,這家公司現提供了一個“18歲以上”標簽,即非18歲以上用戶不允許訪問。Horizon Worlds還更新了相關的條款頁面,創作者必須手動標記體驗對訪客而言是否足夠成熟或安全,否則默認情況會把群體限制在18歲及以上。(The Verge)[2022/7/23 2:32:59]
元宇宙的基本特征
Roblox的CEOBaszucki提出“元宇宙”的基本特征包括:身份、社交、沉浸感、低延遲、多元化、隨時隨地、經濟系統和文明。
元宇宙具有六個特征:永續性、實時性、無準入限制、經濟功能、可連續性、可創造性。元宇宙不等同于“虛擬空間”“虛擬經濟”,也不僅僅是一種游戲或UGC平臺,在元宇宙里將有一個始終在線的實時世界,有無限量的人們可以同時參與其中。它有完整運行的經濟、跨越實體和數字世界。
———著名分析師MatthewBall
簡言之,“元宇宙”的特征=創造+娛樂+展示+社交+交易+當下+開放,人們在“元宇宙”中實現深度體驗。
元宇宙的技術基礎
朱嘉明教授認為,在技術視角下,技術意義的“元宇宙”包括了內容系統、區塊鏈系統、顯示系統、操作系統,最終展現為超越屏幕限制的3D界面,所代表的是繼PC時代、移動時代之后的全息平臺時代。支持“元宇宙”的技術集群包括5個板塊:
英偉達為個人創作者免費提供元宇宙構建軟件:金色財經報道,在周二拉斯維加斯舉行的消費電子展上,英偉達向個人創作者和藝術家免費提供了實時 3D 設計協作和虛擬世界模擬平臺 Omniverse 。Nvidia 表示 Omniverse 已被超過 100,000 名創作者下載。Omniverse 結合了圖形、人工智能 (AI)、模擬工具和可擴展計算,幫助設計師和創作者從他們的筆記本電腦或工作站制作 3D 資產和場景。Omniverse 能夠將通常使用不兼容工具制作的獨立 3D 設計世界連接到共享的虛擬場景中。英偉達宣布為 Omniverse 擴展新功能,例如一鍵協作工具 Nucleus Cloud,以及英偉達合作伙伴構建的新連接器、擴展和資產庫。新的生態系統合作伙伴包括 3D 市場和數字資產庫 TurboSquid by Shutterstock、CGTrader、Sketchfab 和 Twinbru。(coindesk)[2022/1/5 8:25:41]
其一,網絡和算力技術:包括空間定位算法、虛擬場景擬合、實時網絡傳輸、GPU服務器、邊緣計算,降低成本和網絡擁堵;
其二,人工智能;
其三,電子游戲技術:如支持游戲的程序代碼和資源的游戲引擎;
其四,顯示技術:VR、AR、MR,特別是XR,持續迭代升級,虛擬沉浸現實體驗階梯,不斷深化的感知交互;
其五,區塊鏈技術:通過智能合約,去中心化的清結算平臺和價值傳遞機制,保障價值歸屬與流轉,實現經濟系統運行的穩定、高效,透明和確定性。
元宇宙以“硬技術”為基礎,包括計算機、網絡設備、集成電路、通信組件、新型顯示系統、混合現實設備、精密自由曲面光學系統、高像素高清晰攝像頭。元宇宙形成的產業鏈包括微納加工、高端制造、高精度地圖、光學制造等,例如衍射波導鏡片、微顯示和芯片制造以及相關的軟件產業。最終,元宇宙的運行需要物理形態的能源。
DareNFT計劃開啟開放式NFT2.0元宇宙,旨在兼容更多NFT項目:11月5日,數字資產通用NFT2.0協議DareNFT計劃開啟開放式NFT2.0元宇宙,旨在讓NFT更加有用,并允許更多基于NFT的應用程序(如NFT游戲、NFT內容、NFT藝術)加入該協議。
據悉,DareNFT的生態系統目前由傳統游戲、NFT游戲、內容平臺、生態支持應用領域等30個合作伙伴組成,該生態講成為DareNFT開放式NFT元宇宙的基石。[2021/11/5 6:34:00]
元宇宙的價值鏈
Beamable公司創始人JonRadoff提出“元宇宙”價值鏈,包括人們尋求的體驗,到能夠實現這種體驗的科技。
價值鏈包括七個層面:體驗;發現;創作者經濟;空間計算;去中心化;人機交互;基礎設施。
   
JonRadoff提出的元宇宙的七個層面
這就是JonRadoff提出的模型:由創作者支撐、建立在去中心化基礎上的未來元宇宙愿景。
三、為什么引爆于現在?
元宇宙概念起源于30年前,為什么卻于近期引爆?天時、地利、還是人和?三者都恰到好處。
天時:疫情加速了數字化遷徙的速度
疫情加快了數字化轉型,全方位的“數字融合世界”正在形成,在線辦公、教育、醫療、消費以及產業升級、社區服務、城市治理等數字化已成為常態。
元宇宙熱潮將推升2022年VR/AR裝置出貨量至1202萬臺:11月18日消息,集邦咨詢表示,隨著元宇宙將推動更多廠商投入虛擬世界的建設,2022年全球VR/AR裝置出貨量將上看1202萬臺,年成長率達26.4%,其中Oculus與Microsoft依舊分別占據消費與商用市場的領先地位。(鞭牛士)[2021/11/18 22:01:05]
   
2020年4月,美國饒舌歌手TravisScoot在游戲《堡壘之夜》(Fortnite)中舉辦了一場沉浸式虛擬演唱會,表演時間僅10分鐘,吸引玩家直接參與量達?1230萬。
地利:技術發展和用戶增長成為元宇宙的基礎
元宇宙的技術基礎,VR、AR、5G、3D、人工智能、腦機接口、網絡和算力技術等逐步成熟使得虛擬現實成為可能。區塊鏈技術發展令元宇宙中用戶身份、資產和數據得以確權,能夠在去中心化的環境下順利實現交易。
眾所周知,只有擁有盡可能多的用戶,才能更好的構建元宇宙的行為主體,而全球互聯網用戶在過去?10年維持的高增長,為創造元宇宙的內容構建了堅實的基礎。據統計,截至2020年5月底,全球互聯網用戶數量達到46.48億人,占世界人口的59.6%,過去10年,年均復合增速8.3%,用戶平均每天上網時長超過6小時。
人和:個體的數字社交、創造需求和資本的投資需求同步高漲
雙微、臉書、推特等社交工具,抖音、油管等內容創作工具,已經培養出互聯網用戶在數字世界對開放、創造、體驗、社交的深度需求。數字世界的參與者有強烈的開放、平等、協作、分享、自我展示的愿望和適應能力。
另一方面,資本和巨頭的助推,也促成了元宇宙概念的爆發,使這些概念股成為一個又一個黑馬:Roblox作為元宇宙第一股,上市首日創造400億美元估值,一年內市值飆升了10倍;老牌游戲開發公司Epic于今年4月宣布獲得10億美元融資用于元宇宙業務開發;Facebook不僅布局于VR頭顯Oculus,還推出了新型VR社交平臺Horizon的測試版;騰訊通過投資Roblox,持有Epic40%的股份。
四、人類數字化生存的新棲居
物理世界向數字世界不斷遷徙,人類數字化生存已是大勢所趨。從現實世界向數字世界“穿越平行宇宙”的過程中,元宇宙處于什么地位,是曇花一現還是數字化生存的新棲居?
元宇宙生命力的源泉
并非所有的數字鏡像世界都是元宇宙,元宇宙以人的生活為核心,并因此決定了其邊界。?
數字化過程大體可分為和物相關的數字化以及和人相關的數字化,元宇宙是其中的一部分。
   
元宇宙的邊界
和物相關的數字化以物體或者系統、流程的數字化為核心,其指向的是生產力的提高。這既包括商業的數字化,也包括數字空間全新構建的商業。
商業數字化通過數字孿生實現。通俗來說,數字孿生就是將現實世界的物理體或者系統、流程等復制到虛擬空間,生成一個“克隆體”,二者最終組成一個“數字雙胞胎”,反映了相對應物理實體產品的全生命周期過程。
和人相關的數字化則指向生產關系的調整,既包括了組織和工作方式的數字化,也包括了生活數字化。
疫情加速了人們工作和生活的數字化趨勢。組織與工作方式的數字化,使工作地域不再受限,工作時間和地點極其自由,管理模式更加靈活。元宇宙作為人們生活的數字化的鏡像世界,和人們的游戲、社交、創作等需求緊密相關。
游戲是數字化生活的一個典型場景。據統計,當前全球有超過27億游戲用戶;2019年的英雄聯盟決賽同時在線觀看人數高達4400萬人;這些數據表明,元宇宙已經具備了堅實的基礎,同時在游戲中快速崛起,而游戲玩家被視為元宇宙的種子用戶。
當生活數字化進程提速,越來越多的人愿意投入更多的時間參與到虛擬世界,在虛擬世界中進行游戲、體驗、社交、創作、娛樂、購物等,是人們突破物理局限的窗口,是實現更高維度自由的棲居之所,這就是元宇宙將保持快速發展的生命力之源泉。
元宇宙將現實世界的邏輯引入數字世界
元宇宙將現實世界運行邏輯引入了數字世界。在元宇宙中,最重要的是互動,即數字個體之間的社會互動或經濟互動。可以說元宇宙運行=數字個體+社會邏輯+經濟邏輯,元宇宙的本質是嵌有情感需求以及自由市場的數字世界。數字個體在互動中形成新的社會關系,需要社交、分享、認同、共情等社會和感情的連接,遵循交易自主、產權明晰、契約自由等經濟規律。
未來,元宇宙中個人能以不同的身份,參與不同的世界和人生。個人在數字世界的生活要求,更注重個性化、場景化、實時化、互動化和內容化。
試想,未來的某一天,在元宇宙世界中,一個人從位于繁華鬧市數字公寓起床,先參觀了一場數字展覽,再到金融項目中做了一筆貸款,隨后向一個創作協會提供自己創作的產品,獲得報酬后,用DeFi工具理財,順便買一張數字音樂會門票,并和線上志趣相投的朋友共同在線觀看精彩的演出。
在元宇宙中,現實的人類和他們創造的虛擬人,正在形成新的社會關系與情感連接,在虛擬新大陸上構建“后人類社會”。
元宇宙是動態演進的,其邊界將不斷擴大
當社會數字化程度深化,根據元宇宙的運行特征來進行一個合理的推測,元宇宙的邊界和囊括范圍將不斷擴大。ARK投資基金研究表明,元宇宙的收入將以每年17%的復合增長率,從當下的1800億美元增長到2025年的3900億美元。
當工作方式的數字化引入更多的虛擬現實,更注重身份、互動、體驗、開放、實時等元素,元宇宙的邊界就從人的生活擴展到了更大規模的社會分工協作。
同樣推而廣之,當數字孿生不僅僅運用于物理實體產品的全生命周期過程,進而在數字世界中構建物質世界的運行框架和體系,構建人類社會大規模協作新體系,無數個數字孿生個體以開放、體驗、實時、沉浸式的方式進行交互,元宇宙的邊界也將從人的生活數字化場景擴展至生產分工等更廣泛的場景了。
五、結語
《連線》(Wired)雜志創始主編凱文·凱利在《必然》一書中提到:今天,我們生活中每一項顯著變化的核心都是某種科技,這無情的變遷之上是現代的分崩離析。這些力量并非命運,而是軌跡。它們只是告訴我們,在不遠的將來,我們會向哪些方向前行,必然而然。
元宇宙正是其中的一條必然之路。朱嘉明教授認為“元宇宙”為人類社會實現最終數字化轉型提供了新的路徑,與“后人類社會”的到來展現了全方位的交集,凸顯了一個具有可以與大航海時代、工業革命時代、宇航時代同樣歷史意義的新時代。
元宇宙有哪些應用場景?有哪些著名項目?與區塊鏈之間有什么關系?我們將通過一系列文章繼續討論元宇宙這個令人激動的宏大命題。
聲明:本文為作者獨立觀點,不代表區塊鏈研習社立場,不構成任何投資意見或建議。
Tags:元宇宙NFTVERVERS元宇宙投資騙局Ftribe Fighters (F2 NFT)iTrust Governance TokenPepe Original Version
NBA是最具前瞻性的職業體育聯盟之一,在區塊鏈和加密貨幣領域始終走在世界體育行業的前沿。上至聯盟,下至球員,NBA聯盟的加密色彩愈發濃厚:聯盟試圖透過NFT和加密貨幣投資改善收入結構;球隊希望借.
1900/1/1 0:00:00如果今年年初,有人走到我面前說,NFT的銷售額將輕松超過10億美元,GaryVee將推出NFT項目,AxieInfinity將成為五大NFT市場之一,我會回答:"我會相信其中之一".
1900/1/1 0:00:002021年至2024年或許又是加密行業一個界限分明的周期,它與上一個四年會有什么不同? 行業概況和趨勢 如果看一下市值,我們會發現加密數字貨幣市場已經發展成為一個萬億級市場.
1900/1/1 0:00:00日前,經濟日報聚焦北京市海淀區加快建設北京國際科技創新中心核心區的實踐探索,刊發了長篇調研報道《中關村新傳》,引發熱烈反響.
1900/1/1 0:00:00有些讀者可能了解過“提取MEV等于盜竊行為”這樣的觀點。在這篇文章里,我將深入論述為什么在我看來在加密貨幣世界里提取MEV不類似于盜竊行為;為什么在任何由經濟激勵提供安全的分布式系統里,MEV都.
1900/1/1 0:00:00概述 自2017年以來,抵押不足的貸款一直是DeFi難以實現的圣杯。目前,通過Maker、Compound和Aave等平臺,大部分的DeFi都是以過度抵押的形式提供相對循環的用例.
1900/1/1 0:00:00