BTC/HKD-4.69%
ETH/HKD-2.91%
LTC/HKD-1.01%
ADA/HKD-2.58%
SOL/HKD-2.55%
XRP/HKD-7.21%本次報告由Newzoo聯合伽馬數據聯合發布。報告對于全球以及中國市場的元宇宙發展進行了深入的分析。話題包括諸如元宇宙的歷史于演變、游戲生態系統的機遇和影響、消費者洞察、以及中國元宇宙發展狀況等特別主題。
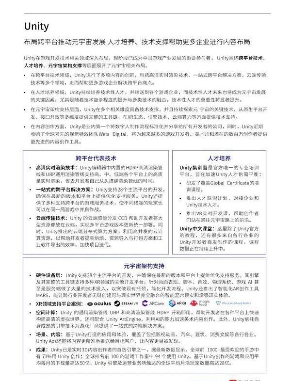
這份報告還采訪了在實現元宇宙的道路上扮演著不同角色的關鍵企業,包括了TheSandbox、英偉達、Unity、世紀華通、元境等,并且在中國和全球做了大量大用戶調研。
報告要點:
元宇宙的框架已經建立,但權威定義尚未形成。元宇宙不僅僅是虛擬現實。
影視、音樂、快消、旅游等領域已經率先進入元宇宙,交通、網絡安全、城建、醫藥等即將進入。
元宇宙將成為游戲發展的下一階段——從游戲即服務到游戲即平臺
全球和中國的用戶對元宇宙的認識有所差異
三大障礙阻礙元宇宙產業的發展等等
以下只是報告部分PPT內容展示并完整版,獲取完整版資料請看詮科教公號文



本文報告獲取方式
點擊詮科教公眾號
報告:2023年迄今被盜加密貨幣價值1.19億美元:金色財經報道,根據Crystal Blockchain的新報告,2023年迄今,黑客已經在19起違規事件中竊取了1.19億美元的加密貨幣,其中包括從2011年到2023年2月18日的Mt.Gox加密貨幣交易所黑客攻擊的數據。今年迄今為止最大的DeFi黑客攻擊是2月份的BonqDAO,從協議中竊取約8800萬美元的加密貨幣。與DeFi相關的第二大攻擊發生在Platypus Finance協議上,2月份的閃電貸攻擊導致穩定幣脫鉤,用戶損失約900萬美元的資金。[2023/3/25 13:25:58]
回復:元宇宙2211




如要完整報告請詮科教公眾號的掃描二維碼,后臺留言關鍵字“元宇宙2211”,即可免費獲取~

2021年加密風險投資數額已達213億美元:12月3日消息,根據研究公司CB Insights收集的年初至今的數據,美國在加密和區塊鏈初創公司的支持方面處于領先地位,四年來首次超過亞洲。在全球范圍內,該行業的風險投資價值增長了六倍多,從2020年的31億美元飆升至11月 30日的213億美元。今年到目前為止,中國的交易數量比去年下降了一半以上,達到41筆,而融資總額下降了約三分之一,至2.14億美元。與此同時,美國處于領先地位,區塊鏈和加密初創公司的總資金激增了七倍多,達到109億美元。(bitcoinexchangeguide)[2021/12/3 12:47:44]






加拿大財政部:加拿大2020年GDP增長預測為-6.8%:加拿大財政部表示,加拿大2020年GDP增長預測為-6.8%(2019年12月為1.6%)。預計2020-21財年預算赤字3432億加元,占GDP的15.9%。(金十)[2020/7/9]








Ripple 2020年Q1向MoneyGram支付1660萬美元激勵資金:Ripple在2020年第一季度向其合作伙伴MoneyGram支付了更多的激勵資金,總計1660萬美元,這一數額高于2019年第三季度和第四季度支付給MoneyGram的1130萬美元。值得注意的是,這些激勵資金是以XRP的形式支付的。MoneyGram在周五發布的第一季度財報中披露了這一數字,稱其運營總費用包括“Ripple市場開發費用1660萬美元,部分由關聯交易和交易費用450萬美元抵消”。Ripple為MoneyGram使用RippleNet解決方案向其支付激勵資金,后者將這些支出歸類為“抵銷費用而不是收入”,以及“基于我們在Ripple平臺上交易的外匯量的市場開發費用”。(The Block)[2020/5/5]





公告 | OKEx將在2020年1月13日17:00進行系統升級:據OKEx官方公告,為提升永續合約系統性能,OKEx將在2020年1月13日17:00進行系統升級。 升級時間預計1小時左右,期間LTC、BCH、TRX幣本位永續合約將暫停交易,用戶無法進行下單、撤單、追加保證金、資金劃轉等相關操作。其他幣種合約不受影響。[2020/1/12]








如要完整報告請詮科教公眾號的掃描二維碼,后臺留言關鍵字“元宇宙2211”,即可免費獲取~













如要完整報告請詮科教公眾號的掃描二維碼,后臺留言關鍵字“元宇宙2211”,即可免費獲取~


















Tags:元宇宙ripplePPLPLE有可能10倍的元宇宙ripple幣幣值穩定Dynamic Supply TrackerPLE幣
FTX今天宣布推出了一個新的風投部門——FTXVentures,并撥款20億美元,而且還聘請了AmyWu來領導.
1900/1/1 0:00:00回顧2021年的文娛行業,虛擬偶像是當中的重要關鍵字。2021年年初Roblox上市當日市值突破400億美元,較前一年上漲10倍,奠定了元宇宙“元年”的開端,其關聯行業虛擬偶像也漸入佳境,相關產.
1900/1/1 0:00:002022年1月17日最新數據顯示,曾紅極一時的算法穩定幣項目OlympusDAO總鎖倉量較最高點跌去75%,代幣OHM價格更是跌去90%.
1900/1/1 0:00:00我發現,在社會上才華橫溢的人更像彗星,而不是恒星。他們有時會在一個環境里取得了巨大的成功,直到他們離開一家公司前往另一家公司并迅速失敗.
1900/1/1 0:00:00在2021年初,還只有一部分加密愛好者知道什么是NFT。但根據最新數據顯示,到2021年底已有近410億美元被花在NFT上,這使得數字藝術收藏品市場的價值幾乎與全球藝術品市場持平.
1900/1/1 0:00:00DeFi2.0被討論得越來越多,雖然很多時候討論的其實是不同的項目,以及這些項目圍繞著流動性提出的各不相同的解決方案.
1900/1/1 0:00:00