BTC/HKD+0.77%
ETH/HKD+0.39%
LTC/HKD-0.41%
ADA/HKD+0.34%
SOL/HKD-0.45%
XRP/HKD-0.82%Filecoin的存儲單元稱為扇區(Sector)。對傳統硬盤結構理解的小伙伴,對這個術語應該比較親切,傳統硬盤的最小存儲單元就叫Sector。為了證明Sector的存儲,Filecoin進行了一系列的處理,傳說中的P1/P2/C1/C2。在處理過程中,一個Sector的計算會生成若干文件,最終會生成replica。相關文件是如何組織的?Cache都是由哪些文件組成,分別是多大?本文就從存儲的角度看看這些過程和邏輯。
Filecoin的存儲管理的邏輯主要實現在sector-storage項目中。在深入理解Sector存儲邏輯之前,先講講Worker和Manager。
01 相關術語
Worker - 處理P1/P2/C1/C2的服務,Worker又分為兩種:local worker和remote worker。local worker處理本地服務處理,remote worker支持遠程服務處理
Manager - 管理多個Worker
FIL跌破150美元關口 日內跌幅為4.55%:火幣全球站數據顯示,FIL短線下跌,跌破150美元關口,現報149.97美元,日內跌幅達到4.55%,行情波動較大,請做好風險控制。[2021/5/7 21:32:49]
Scheduler - 調度器,調度多個Worker,一個Manager通常有一個Scheduler
Store - Sector存儲系統
02 Sector存儲
Sector處理相關的文件存儲在Store中。Store通過sectorstore.json進行配置:
   
CanSeal表明Store可以用來Seal(存儲Seal相關的臨時文件),CanStore表面Store可以持久存儲Seal的結果(replica)。Weight 是權重,在多個Store選擇時使用。ID是Store的UUID編號。
伍偉光先生加盟算力方舟&Hellofil:據算力方舟官方消息,伍偉光先生正式加盟算力方舟并出任算力方舟&Hellofil深圳中心總裁。
據悉,伍偉光先生為廣東云浮深圳商會副會長,同時還是中國伍氏愛心助學團榮譽會長。相信伍偉光先生的加盟會帶領算力方舟&Hellofil深圳中心更好更快地發展,走向專業化、全球化、數字化的道路。
算力方舟深圳中心立足于Hellofil在分布式存儲領域本身的品牌資源和技術優勢,對外整合全球站點的活動資源和合作伙伴資源,將深入推動行業數字化轉型。[2021/4/29 21:09:56]
一個Store中存在三種存儲,分別對應三種目錄:unsealed (未封存的文件),cache(緩存文件),sealed(封存后的文件)。
03 Worker & Store
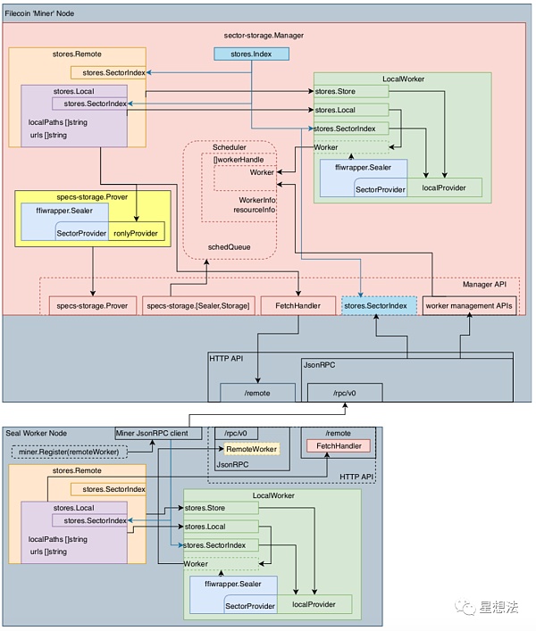
sector-storage項目的README中的這張圖很好的解釋了sector storage的各個模塊以及相互的關系:
   
FIL突破36美元關口 日內漲幅為0.42%:歐易OKEx數據顯示,FIL短線上漲,突破36美元關口,現報36.01美元,日內漲幅達到0.42%,行情波動較大,請做好風險控制。[2021/2/28 18:00:57]
整幅圖分為上下兩個部分:上部分是Manager,下部分是Remote Worker。Manager中包括一個Local Worker。stores.Index是所有Sector存儲的索引。Scheduler,上部分的中間,管理所有的Worker,并且調度Sector相關的存儲。
worker management APIs通過/rpc/v0的jsonRPC接口實現remote worker的管理。通過/remote的HTTP API實現存儲的Fetch操作,簡單的說,傳輸文件。specs-storage.Prover/Sealer/Storage是Manager暴露出來的接口,實現Sector的證明,封存和存儲。
每個連接到Manager的Worker會和Manager同步它的內存/CPU以及顯存的信息。Scheduler在接受到新的請求時,會針對請求(Task)的類型以及資源的需求,從當前Worker中挑選最合適的Worker進行請求的處理。如何選擇Worker,感興趣的小伙伴,可以查看selector的相關邏輯。
BiKi杠桿ETF專區FIL3S/USDT 24H最高漲幅26.64% ?:據BiKi平臺ETF專區行情顯示,截至今日20:30,ETF3S專區FIL3S/USDT 24H最高漲幅26.64%,現凈值0.0038USDT; ETF3L專區LINK3L/USDT 24H最高漲幅16.64%,現凈值14.333USDT; ETF5L專區ETH5L/USDT 24H最高漲幅20.93%, 現凈值0.2411USDT。
?杠桿ETF5L/5S和ETF3L/3S是一種錨定標的5倍做多、5倍做空和3倍做多、3倍做空某種數字資產的指數基金,相比合約有操作簡單、永不爆倉、無保證金等特點,BiKi杠桿ETF管理費為0.1%。[2020/10/22]
從存儲的角度,重新整理一下,這些關系:
   
以一個Manager連接兩個Worker為例。Worker只能Seal,但是不能Store。為了更清楚展示Worker之間的數據傳輸,第一個Worker只做Precommit1,第二個Worker做Precommit2和Commit。
中幣(ZB)平臺QFIL漲幅38.1%:根據中幣(ZB)平臺數據,QFIL目前報價460QC(72USDT),24小時漲幅為38.1%。行情目前波動較大,請注意風險。據悉,QFIL為QuickCash推出的Filecoin期貨產品,在ZB首個上線。昨日中幣官方發布公告,公布QFIL兌付期限為Filecoin主網上線后15-30天。[2020/10/13]
04 Seal Task
理解Seal Task,最好對照了Sector的狀態管理一起看。對Sector狀態管理還不熟悉的小伙伴,可以查看之前的文章:
Filecoin - Sector狀態管理邏輯
   
接下來,看看每個Seal Task對應的存儲數據的變化。
如果其中左邊的Worker接收到任務,AddPiece任務會在unsealed目錄中創建原始數據。
   
PreCommit1階段,簡稱P1,針對SDR算法,計算若干層數據。如果Sector是32G,需要計算11層。對SDR算法不熟悉的小伙伴,可以看看之前的文章:
經過PreCommit1,生成的數據存儲在Cache中:
   
PreCommit2
PreCommit2的階段,簡稱P2,生成Replica,計算Column Hash,并生成Merkle樹(tree_d, tree_c, tree_r_last)。因為P2,不在同一個Worker處理,在進行處理之前,需要先傳輸給合適的Worker,處理的結果同樣存儲在Cache中:
   
在Commit生成證明后,進入Finalize狀態,Finalize可以理解成“歸檔”。因為在Worker上沒有Store能力,刪除不需要持久化的數據,需要持久化存儲的數據,將傳輸回Manager。
   
05 數據存儲量
以32G的Sector為例,在處理過程中需要存儲的數據如下:
原始數據 - 32G
原始數據Merkle - 32G
P1 layer - 32*11G
P2 - Column Hash & tree_c - 32*2 G
P2 - Replica & tree_r_last - 32G + 9.2M*8
總共:512G多一點。
06 持久化數據
Sector經過P1/P2/C1/C2處理后,也就是說,經過PoREP處理后,需要持久化存儲Replica的數據和tree_r_last的數據。tree_r_last的數據需要存儲的原因是PoSt要用到。特別注意的是,tree_r_last的數據并不是完整的Merkle樹數據,刪除了其中一些層的數據。
32G的Sector,對應的tree_r_last分成了8棵子樹,每棵子樹是8叉樹,默認存儲的時候,忽略了最低的兩層。也就是,去除最低兩層的存儲量為:
   
所以每棵子樹的存儲數據為4G*0.00223 = 9.13M。
也就是說,Sector持久化存儲比例在1.0022左右。
總結:
Filecoin存儲管理的邏輯主要在sector-storage中。Sector的處理任務,可以通過多個Worker完成。每個Worker的存儲目錄結構一致,Sector數據可以在多個Worker之間通過Http服務傳輸。Sector處理過程中,最大的存儲需求量在512G左右。持久化存儲比例為1.0022。
2020,DeFi大熱。從312黑色星期四,到風頭正盛的流動性挖礦,DeFi用了三個多月的時間體驗了一次“過山車之旅”。“現在討論和關注DeFi,是因為DeFi具有推動金融新技術制度的可能性.
1900/1/1 0:00:00上圖為比特幣2013-2020目前長周期走勢,研究發現兩者走勢還是有些相似之處,形態上屬于比較典型的杯柄結構,形成原因是幣價先由高位回落,然后再從低位反彈到高位,形成杯形.
1900/1/1 0:00:00我們非常高興地宣布,Nervos 即將和 BSN(Blockchain-based Service Network,區塊鏈服務網絡)進行集成合作.
1900/1/1 0:00:00一圖了解Defi最新數據:代幣漲幅、抵押利率、鎖倉金額等DeFi Token總市值目前已超過96億美元,較上周上漲20.63%;Defi 代幣上周表現亮眼.
1900/1/1 0:00:00近來,一些讀者朋友留言,入職新單位后,公司把工資分成兩部分發,一部分是現金,另一部分是各類虛擬幣。且新浪財經里的新聞報道也提到:北京市第三中級人民法院曾就某區塊鏈公司與員工的勞動爭議案進行判決.
1900/1/1 0:00:00資產的復利是一個滾雪球的過程,每個投資者都希望自己的投資產品都進入滾雪球的進程,不斷壯大。這也是金融產品慣用的方式。這個模式里,首先要找到一個雪球,然后是找到可以“附著”的雪,給予滾起來的動力.
1900/1/1 0:00:00