BTC/HKD-0.35%
ETH/HKD-0.75%
LTC/HKD-0.29%
ADA/HKD-0.58%
SOL/HKD-0.92%
XRP/HKD-0.64% 
課程內容(來源:受訪者)

退款相關內容(來源:受訪者)

(來源:受訪者)
信網4月18日訊(記者李美玉)優惠購買的課程,想要退費要按照原價扣除已上課的費用后再退,是否存在霸王條款?近日,市民金女士向信網(0532-80889431)反映稱,她去年給孩子在青島新航道教育市南雅思校區報名了留學國際課程,因身體原因孩子無法繼續上課想要退款,需要按照課程單價原價去退,而她報名時是享受了一定優惠價格的。青島新航道教育方面稱,對于中途因個人原因退課退費的學生,則需要按照協議上規定的來。
深圳前海:新發布企業所得稅優惠目錄將區塊鏈納入“信息服務業”:金色財經報道,根據財政部和稅務總局聯合印發《關于延續深圳前海深港現代服務業合作區企業所得稅優惠政策的通知》,支持將前海合作區企業所得稅政策延期到2025年,即原區內符合條件的企業繼續減按15%的稅率征收企業所得稅。新發布的優惠目錄中,原有的“信息服務業”則增加了區塊鏈等行業風口和前沿產業。(深圳發布官方公眾號)[2021/9/7 23:05:31]
因身體原因無法上課想退款
金女士告訴信網,她于2021年9月份,在青島市南區香港中路遠洋大廈新航道教育市南雅思校區給孩子報了兩個出國留學課程,共花費12.7萬元。其中一個課程已經上完,另一個價值11.1萬元的“2021錦秋A-level一站式計劃B”正在按照計劃學習當中。
歐易OKEx從4月14日17:00起調整杠桿階梯利率優惠制度:據官方公告,歐易OKEx從2021年4月14日17:00起調整杠桿階梯利率優惠制度。[2021/4/7 19:54:36]
金女士表示,由于孩子近日身體不適,不能繼續學習,因此想要退課退款。“經過聯系新航道教育的老師,我了解到協議上有關于退款的規定,意思是已經上了的課程,需要按照課程單價原價,甚至超過原價的金額扣除后,退還剩余的部分。”
金女士認為,孩子所報名的“2021錦秋A-level一站式計劃B”課程本就是套餐,套餐價是已經按照課程單價優惠后給出的價格,價值11.6萬元,而新航道教育在此基礎之上,又給金女士優惠了5千元,最終該課程的實際交易額為11.1萬元,因此在退費時,對于已經上過的課程,新航道教育應當按照實際交易額折算后的價格進行扣除,而非按照原價,甚至更貴的單價扣除。
聲音 | 長治高開區區委書記:將用最優惠的政策來支撐區塊鏈項目快速發展:據環球財富網消息,近日,親家集團、親家金融數字科技董事長宋俊偉應山西長治市高新開發區區委書記的邀請抵達長治參觀考察“數字科技金融”、“區塊鏈計算中心”、“不良資產處置”等項目。在洽談會議中,區委書記說:“科技的發展已經與我們的生活息息相關,我們作為政府工作人員,我們有責任去為人民的生活提供便利、為社會做出貢獻,科技的發展我們毋庸置疑”同時,針對“數字科技金融、區塊鏈計算中心、不良資產的處理”等項目我們區委區政府經過多次審議,用最大的扶持力度、用最優惠的政策來支撐此類項目的快速發展,處理不良資產變廢為寶,建設區塊鏈計算中心、引進數字科技金融都是造福長治萬民的大事。[2019/7/25]
新航道:退款要按照原單價
委內瑞拉向印度兜售石油:采用石油幣支付有七折優惠:據Business Standard報道,委內瑞拉近期向印度提供采購石油七折優惠,唯一條件是使用委內瑞數字貨幣“石油幣”進行支付。[2018/5/1]
“舉例來講,協議上說一個單元的大班課程要按照6000元扣除,一節一對一課程要按照660元扣除,這個價格簡直高得離譜,比他們標注的課程單價還要貴。”金女士指出,截止到目前,共計18個課時的大班課程,孩子已經上了3個課時,共計40節課的數學課程,孩子已經上了10節課,如果按照新航道教育的算法,金女士將被少退不少錢。
截至發稿前,金女士告知信網,已收到新航道教育的退款7.58萬元,這其中包含1萬元的留學中介費,該金額是按照協議內容扣除后的費用。金女士核算得出,這比金女士按照報名時實際交易額折算的價格,少退1.5萬元。
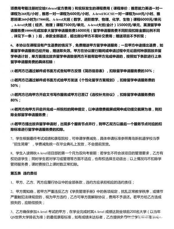
根據金女士提供的協議內容,信網發現“2021錦秋A-level一站式計劃B”共包含四種課程,分別為“260H雅思”班課、“A-level7選3”班課、“40H雅思”VIP課、“40HA-level/IGCSE”VIP課。
在協議的退款內容方面,已寫明“若甲方因個人原因要求退費,則須遵守乙方《學員管理手冊》中的相關規定,若無違紀,乙方在扣除學管師服務費、甲方考籍及考位占用費人民幣5000元、考籍管理費110英鎊和實際發生的課程費用后,余款全部退還,超出部分甲方不需補交費用;贈送項目不予折現。”
信網注意到,該段內容將“實際發生的課程費用”明細進行了詳細說明,包含每一項課程的價值,此外,協議將該處內容的文字字體進行加粗,相較其他內容一目了然。
已經不允許學員一次性交全費用
為落實此事,信網聯系到青島新航道教育市南雅思校區,負責人文老師表示,此前為了讓家長了解關于退費的規定,協議上的相關內容寫得非常詳細,還特別進行加粗處理,提醒家長留意查看,并且有老師口頭再向家長闡述一遍,以免日后產生糾紛。
文老師稱,金女士當時為孩子購買“2021錦秋A-level一站式計劃B”課程確實使用了優惠,但是該優惠應該在孩子上完課后才意味著享受完,對于中途因個人原因退課退費的學生,則需要按照協議上規定的來,“另外,我們今年又更新了交費政策,已經不允許學員一次性交全費用,如今需要分階段交費。”
山東元鼎律師事務所的劉喬喬律師表示,此事由于消費者違約在先,如果青島新航道教育已經在協議中,對于退費的項目、金額等具體內容寫得非常詳細,并在相關內容處進行字體加粗等重點標識,提醒消費者在簽約時注意查看,那新航道教育屬于維護校方的合法利益,并不能以此斷定存在霸王條款行為。
“但是,如果課程單價和套餐優惠后折算的價格差額非常大,那對于消費者來講也是不公平的。”劉喬喬律師稱,這個差額如果超出原價的20%或30%甚至更高,消費者可以主張顯失公平,要求新航道教育增加退款額度,“比如金女士按照實際支付的額度折算后,應該退六萬,而按照學校的算法下來只能退一兩萬,縱然學校有協議加持,消費者也要承擔相當大的損失,這是不合理的。”劉喬喬律師建議金女士和新航道教育進一步協商。
本文重點介紹了世界衛生組織國際非專利藥品名稱(WHOINN)的申請及審核流程,旨在進一步擴大WHOINN在我國醫藥行業的影響和應用,促進我國藥物研發與國際接軌,推動我國創新藥盡早實現國際化.
1900/1/1 0:00:00如果元宇宙想要創造足夠的沉浸式體驗,就需要有相當多的內容可供玩家消費,只靠項目團隊顯然是不現實的。這就需要有一個務實的經濟系統促進用戶來主動產生內容.
1900/1/1 0:00:00Airdrop: 空投指的是分配儲備代幣,通常是分配給完成某些行動或滿足某些標準的用戶。AnnualPercentageYield(APY):它是儲蓄或投資的年化回報,利息是根據期限復利計算的.
1900/1/1 0:00:00半島全媒體記者王媛 汽車買賣不按約定時間交車怎么辦?商品房、車位遇到虛假宣傳怎么辦?面對這些不公平格式條款,消費者應該怎么辦?3月17日.
1900/1/1 0:00:00快訊看點 農業食品投融資 1、玉米育種商云南大天被大北農3.06億人民幣收購51%股權,投后估值6億人民幣.
1900/1/1 0:00:004月14日,部刑事偵查局局長劉忠義在國新辦新聞發布會上表示,詐騙集團利用區塊鏈、虛擬貨幣、AI智能、GOIP、遠程操控、共享屏幕等新技術新業態,不斷更新升級犯罪工具.
1900/1/1 0:00:00