BTC/HKD+2.72%
ETH/HKD+2.31%
LTC/HKD+2.98%
ADA/HKD+3.03%
SOL/HKD+2.33%
XRP/HKD+3.83%全系列之:NFT發行亂象及法律合規建議(上篇)
三、NFT發行平臺存在的法律風險
NFT發行存在知產產權侵權問題
現在部分NFT發行平臺是將現有的一些藝術作品進行數字化,并且再鑄成NFT的形式。而將受著作權保護的作品鑄造成NFT的過程可能面臨顯著的著作權侵權風險。一方面,NFT所指向的數字對象可能是盜版內容,另一方面,也可能存在未經著作權人同意而擅自將其正版作品NFT化的情況,例如,有人將藝術家的藝術創作進行NFT化,并在此后將NFT作品出售給拍賣網站,基于侵權而獲取牟利。
無論是假冒盜版,還是未經同意擅自NFT化,都是著作權法上規定的侵害著作權人權利的侵權行為,而NFT作為以區塊鏈為底層技術的數字產品,在現有的技術條件下難以識別其數字對象的法律狀態。而且,鑄造盜版的NFT也會影響正版NFT的稀缺性或者獨特性,進而可能貶損該數字資產的經濟價值,從而影響正版NFT所有人的合法權益。因此,在版權NFT化的背景下,如何借助區塊鏈的存儲、認證以及智能合約的授權、履行機制,平衡好各方權利主體的利益關系,也是未來發展NFT經濟需要充分考慮的問題。

Indiegogo創始人加入星際安全系統開發公司 Nillion擔任首席商務官:10月29日消息,據外媒報道,Indiegogo創始人兼humbition普通合伙人Slava Rubin加入Web3互聯網基礎設施公司Nillion擔任首席商務官。Nillion正在開發基于線上存儲和數據處理算法的星際安全系統(IPSS),這是一種星際文件系統(IPFS)協議變體,該公司創始團隊還包括Uber創始工程師Conrad Whelan、Coinbase副總法律顧問Lindsay Cohen、以及Hedera Has和graph首席營銷官Andrew Massanto。(silicon)[2022/10/29 11:55:21]
圖:NFT中國平臺作品 吃星星的小人
NFT法律屬性不明確導致合同效力瑕疵
從金融角度分析:NFT本質與TOKEN類似,也可以說是代幣中的一種,但是自從9月24日,我國人行發布了《關于進一步防范和處置虛擬貨幣交易炒作風險的通知》,該通知明確了虛擬貨幣的性質,以及交易的違法性。
而虛擬資產是受法律保護的,根據《民法典》第一百二十七條的規定,法律對數據、網絡虛擬財產的保護有規定的,依照其規定。據此,《民法典》明確了數據、網絡虛擬財產被納入民事財產權利的保護客體范圍。
三星推出基于區塊鏈的安全系統Knox Matrix:金色財經報道,三星宣布為其智能設備引入類似區塊鏈的安全系統。該系統名為Knox Matrix,旨在提高多設備環境的安全性,每個智能設備監控其他設備并共享訪問數據以簡化登錄任務。
三星表示,Knox Matrix將互連網絡上可用的不同智能設備,以通過“多層相互監控”來增強安全性,將手機連接到其他智能設備(如電視或智能空調)將使這些設備更安全,不會受到任何威脅的影響。(news.bitcoin)[2022/10/13 14:26:29]
在這樣的背景下,如果NFT以虛擬財產的形式在市場上流通,則相關合同應當合法有效。如果NFT基于虛擬貨幣的屬性在市場上交易,則交易行為應當屬于違法,合同無效。
但是如何去判斷它到底是虛擬財產還是虛擬貨幣,目前尚未有統一的結論,其仍然存在較大的爭議空間。所以,再這樣的背景下,無論是騰訊的幻核還是阿里的螞蟻鏈都將NTF的字眼去掉,改為了數字藏品。但是數字藏品是否屬于法律允許的范疇?還需要更多的司法判例或者立法者的解釋。

圖:螞蟻鏈粉絲粒平臺作品 神舟五號數字飛船
動態 | Blockd創始人公開私鑰,打賭黑客無法攻破其安全系統:Blockd創始人Robert M.C. Forster公開了一個內含1 ETH的錢包地址的私鑰,打賭該公司的安全系統可保證即便在私鑰泄漏的情況下也能阻止黑客從錢包中竊取加密貨幣。錢包地址為:The address is: 0xa5653e88D9c352387deDdC79bcf99f0ada62e9c6;私鑰為:ca9a3a3d4026e6228713e683a9c45ef65a538b2f9336813bd597f5effa38668d。(Decrypt)[2020/1/6]
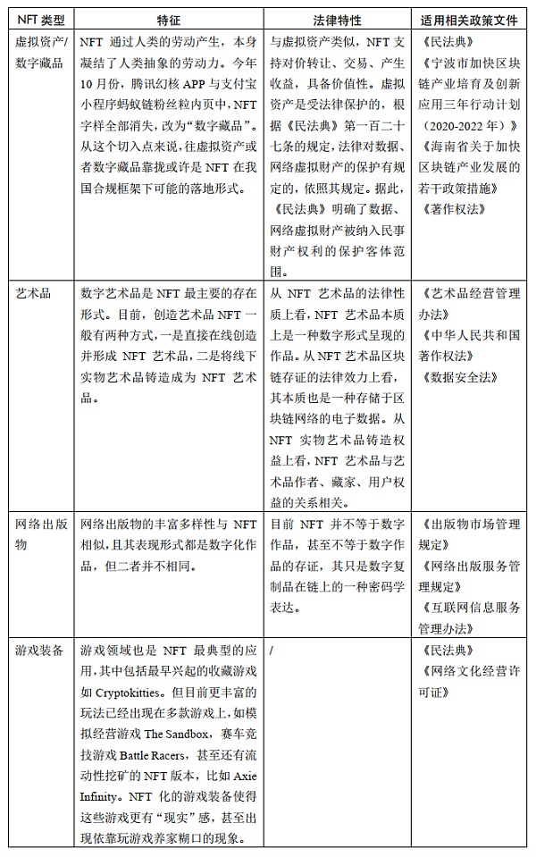
不同類型的NFT面臨著不同的法律監管
梳理當前NFT的形式,可以發現不同形式下,NFT面臨的監管路徑和法律適用是不同的。下面我們簡單的從以下四種類型來分析。
表:不同類型的NFT面臨著不同的法律監管

四、我國NFT發展合規建議
任何科技創新都必須在合法合規的前提之下進行,NFT在境內發展的本土化道路,必須面對嚴苛的數字資產行業合規要求,NFT作為一種新型的科技創新,其應用場景變化莫測,后續合規要求也應當隨著NFT不同的應用場景來與時俱進,譬如當下火熱的“鏈游”、“元宇宙”。
動態 | 澳大利亞國家運輸保險公司試行區塊鏈食品安全系統:據澳大利亞運輸行業雜志“全負荷ATN” 12月10日報道,澳大利亞國家運輸保險公司(NTI)宣布將試行區塊鏈系統,以改善海外牛肉出口的供應鏈,據報道,NTI將與BeefLedger合作,BeefLedger是澳大利亞的“溯源、區塊鏈安全和支付平臺”,它將區塊鏈與物聯網(IoT)技術相結合,以支持整個供應鏈的產品憑證。[2018/12/10]
結合國內現有NFT產品或其類似產品的推出,參照國際上通行的NFT應用落地情況,本文擬從相關主體從事NFT產品開發應當遵循的基本原則出發,然后從監管機構和個人、企業兩個視角分別就NFT本土化合規探尋一條可行性的路徑。
NFT發行平臺需遵守的基本原則
1.NFT發行非代幣融資原則
NFT作為代幣中的一種,某種程度上存在ICO的屬性。因此無論是個人還是平臺發行NFT,都應當遵循其本身及其指向的虛擬或實體資產,不作為向特定或不特定主體融資的手段;雖然,交易的對象僅僅是標的本身且不可再分,但是,發行的NFT產品的數量,項目方擁有絕對的話語權,且發行1套與發行N套之間,幾乎沒有附加的成本,所以,NFT的項目發行方,需要警惕發行行為演變為非法融資行為,否則根據“94公告”的精神,NFT的發行行為容易淪為非法融資活動。
動態 | 以太坊正在為下一次全系統升級測試代碼:據coindesk報道,以太坊團隊本周五在一次核心開發者會議上宣布,以太坊網絡下一次全系統升級Constantinople將在10月Devcon4以太坊會議之前的某天啟動。此次升級將使以太坊網絡更高效,成本更低。目前以太坊開發人員正在為此次升級測試代碼。會議還提出了一個寬松的升級路線圖。根據該路線圖,實施階段將持續到8月13日,之后將進行兩個月的測試,包括啟動Constantinople特定的測試網絡。同時,開發人員目前正在實施四項以太坊改進提案(EIP)。[2018/7/28]
2.NFT發行非貨幣化原則
我國雖然肯定了虛擬商品的法律地位,但是不承認任何虛擬商品的貨幣屬性,NFT本身及其對應的資產不具備貨幣的任何屬性,因此需要摒棄其貨幣化屬性,堅決禁止掛鉤人民幣,絕不能和人民幣進行雙向兌換。同時,也不能變相的充當貨幣的角色,和法幣或錨定法幣的數字貨幣進行雙向兌換。
?3.NFT正向價值原則
NFT及其相關產品僅能在發行方搭建的實際應用場景中進行使用且須具備一定使用價值或者藝術價值,也就是說對應通過區塊鏈技術發行的NFT產品,應當依照其對應的技術協議錨定具體的實物或者虛擬的資產,重在利用該技術的特有優勢,服務于現實世界和虛擬世界人們的合理的需求,讓虛擬產品的使用價值更好的滿足人們的需求,讓藝術品的藝術價值得以更好的彰顯和體現,從而脫虛入實,實現其正向價值回歸。
4.NFT禁止金融化原則
藝術品的市場價格可能遠遠超過其作為商品的使用價值,但是,藝術品藝術價值的前提在于“創造性、稀缺性、唯一性”,然而,NFT產品僅僅在一定程度上,符合支撐藝術品市場價格的屬性,NFT產品的市場價格更多的是被資本裹挾著,做進金融投機的標的。
所以,在這種現實背景下:NFT及其相關產品或者其對應的數字、實物資產,不應當具備金融化的屬性,防止資本的投機與炒作。同時對于NFT的流通務必建立防止價格異常變動的防控機制,避免NFT及其相關產品、資產出現被金融化的現象。
5.NFT納入現行法律規范原則
將NFT的交易納入反洗錢、詐騙、賭博等現行法律法規的監管。也就是說NFT在發行、交易以及應用的過程中,不僅僅要防范其自身帶來的新型違法犯罪問題,也要防范自身被作為犯罪工具,防范利用NFT從事現行法律法規所禁止的違法犯罪活動。
監管模式的更新
NFT作為一種新型的事物,確實對監管提出了很多的挑戰,從優化營商環境、擁抱科技創新出發,結合國家層面對于區塊鏈技術本身的鼓勵,NFT作為利用區塊鏈技術服務于數字資產確權、交易的技術之一,還是要在審慎監管的基礎上給予合規限度內的發展空間,引導其進行技術優化,實現本土化合規發展。總體上,期待監管層面能夠結合NFT這一技術的本身特性,給予其一定的發展空間。
1.構建差異化監管模式
NFT因其表現形式差異化,所以如果實行單一性的監管勢必會導致監管失效,因此需要構建差異化的監管模式,從而有效的將NFT產品帶來的次生合規風險相剝離開。監管層面應當精準強化對類似如下行為進行強監管:是否存在向不特定主體融資,是否存在利用相關產品進行洗錢、詐騙、賭博等犯罪活動,交易是否存在違反外匯管理、匯兌管制、惡性炒作導致損害不得定主體利益的情況。
2.構建動態監管模式
新的技術的發展非常迅速和多邊,這就給監管帶來很大的不確定性。面對NFT技術本身,期待監管層面能夠進行動態化監管模式,進行柔性監管,引導技術理性、合規發展,防止技術無序發展,損害不特定主體的合法權益。
3.構建前中后相融合監管模式
對于一項發展迅速的新型技術,監管層面往往會進行全流程的監管,這就涉及事前監管、事中監管和事后監管。期待監管機構,能夠融合運用多種監管方式,根據前、中、后不同階段進行事前引導性監管、事中指導性監管和事后教育性監管等融合多種方式的監管。
NFT產品的合規化
NFT是映射特定資產的非同質化代幣,其系依托以太坊主鏈的智能合約,本質和現有虛擬貨幣的產生和交易基本一致,也正是由于NFT產品可以通過虛擬貨幣ETH進行交易,才使得其能夠在全球范圍內自由流通而廣受歡迎。作為個人、企業層面要緊緊抓住NFT技術的核心就是——“利用區塊鏈標記數字資產的所有權”。
1.建立特定場景下的NFT產品
“幻核”APP平臺的底層區塊鏈技術由騰訊參與的聯盟鏈“至信鏈”提供,支付寶推出的數字藏品也是利用螞蟻鏈。上述兩個平臺均脫離了以太坊主鏈,建立了自己的聯盟鏈實現相關產品的交易,而且從源頭上對產品進行了限制,防止可能產生的次生合規風險。在現有的國內監管條件下,發行NFT相關產品的企業或者個人,可以嘗試運用區塊鏈技術,利用特定的聯盟鏈實現產品的發行,建立一種特性場景下的NFT產品的交易流通。
2.推動NFT權益憑證化演進
弱化NFT作為代幣本身的價值導向,充分利用NFT所映射的特定資產或者本身記載的數字資產的價值載體,利用市場的定價機制,對于NFT對應的數字資產進行定價。強化NFT各類數字產品的鏈上權益憑證數字身份,通過NFT都與實物資產或原生數字資產一一對應,實現其唯一的、不可篡改的鏈上數字身份認證憑證,以此來明確NFT產品的法律特性,盡量融入到現有法規體系的治理中。將NFT產品定性為使用區塊鏈技術進行唯一標識的數字化或經數字化的特定產品、藝術品或者商品,其形式可以多元化,包括但不限于圖片、音樂、視頻等數字化產品。
3.NFT產品交易同現有商品交易體系同質化
NFT產品交易除了應當遵循現有商品交易的合規要求外,還需要根據其特性就特定環節進行特別的設計安排。首先,在現有國內法律框架下,利用現有區塊鏈等技術手段實現NFT產品人民幣交易,避免出現用虛擬貨幣進行定價且進行NFT產品的二級市場流通。如果需要利用特定物品同NFT產品進行交換,此時一定要限定在某一特定場景下且不允許NFT產品的進一步交易,以此來實現NFT產品特定場景下的內循環。
作者:劉磊、錢偉、占青
單位:北京盈科(上海)律師事務所
郵箱:liuleish@yingkelawyer.com
前不久,移動支付網就近日頻繁出現的數字人民幣詐騙案進行了分析(鏈接:所謂的新型“數字人民幣”詐騙,這里有幾個疑點!)并給出了幾個疑問,后續通過行業了解發現文章存在考慮不周的地方.
1900/1/1 0:00:00“經過幾年的以太坊,很明顯缺少什么。” 伍德在 Unfinished Live 中接受采訪時說。在推出以太坊的五年后,Gavin Wood 仍然堅信區塊鏈技術具有改變世界的力量.
1900/1/1 0:00:00北京時間 11 月 23 日晚,魚池 F2Pool 創始人神魚于微博轉發安全組織 Rugdoc 的風險提示稱:“有在 Celo 鏈上挖礦的請注意,跨鏈橋(Optics)的多簽被人換了.
1900/1/1 0:00:00DeFi數據 1.DeFi總市值:1534.23億美元DeFi總市值數據來源:Coingecko2.過去24小時去中心化交易所的交易量:49.
1900/1/1 0:00:00去年到今年,Layer2當屬加密領域最熱門的話題之一,就2021年來說,它也仍然是最值得關注的一個趨勢.
1900/1/1 0:00:00Immutable Capital合伙人Zaheer Ebtikar近日在Deribit發文討論了風投基金加速涌入加密貨幣市場的現象.
1900/1/1 0:00:00