BTC/HKD-2.28%
ETH/HKD-2.99%
LTC/HKD-1.72%
ADA/HKD-2.66%
SOL/HKD-2.62%
XRP/HKD-1.6%微眾銀行區塊鏈開源版圖再添新成員,這一次,是要實現不同區塊鏈之間跨行業、跨機構、跨地域地互聯互通,讓信任得到更大范圍地傳遞。
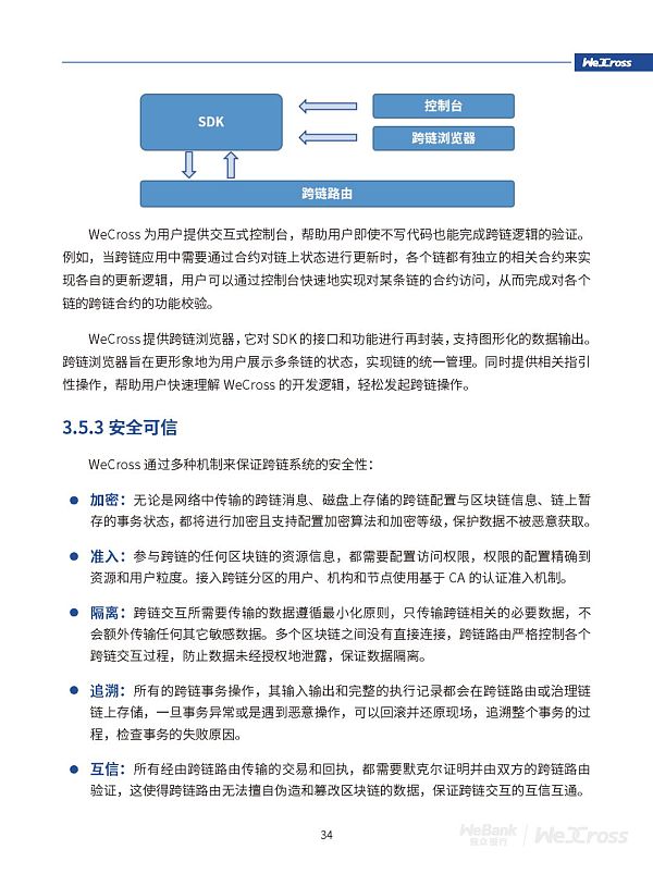
新成員命名WeCross,是一款區塊鏈跨鏈協作平臺,由微眾銀行區塊鏈團隊自主研發并完全開源。目前,WeCross已完成 v1.0.0-rc1 版本的開發與發布,支持市面上多種主流開源區塊鏈,如 FISCO BCOS 、Hyperledger Fabric 等。
通過開源共建的方式,WeCross會逐步對接更多的區塊鏈平臺和應用,歡迎社區積極參與貢獻。源代碼開源地址:
https://github.com/WeBankFinTech/WeCross
一個通用、高效、安全的區塊鏈跨鏈協作機制應該具備什么氣質?我們認為,跨鏈方案需遵循 “4S”原則,即:
Synergetic——跨鏈業務高效協同
Secure——跨鏈操作安全可信
Scalable——跨鏈網絡分層可擴展
Swift——跨鏈接入高效便捷
基于此設計理念,WeCross創新性提出UBI通用區塊鏈接口、HIP異構鏈互聯協議、TTM可信事務機制、MIG多 邊 跨 域 治 理四個核心技術,實現了跨鏈交互的高效可用、安全可信和便捷治理。
微眾銀行張開翔:廣泛的數字化和深度結合實體經濟是聯盟鏈落地前提:微眾銀行區塊鏈首席架構師張開翔透露,跨鏈和隱私保護將會是微眾銀行區塊鏈業務未來發展的重要方向。目前業界對這兩方面存在很大的需求。很多商業場景沒有隱私保護的話很難進行,而不同場景進行到一定程度便會面臨互通的需求。他認為聯盟鏈能夠普遍落地有兩大前提,首先是廣泛的數字化,然后是深度結合實體經濟。金融比較關注區塊鏈,是客觀上金融已經比較數字化了,當然還沒數字化的體量還很大。[2020/3/3]
目前,WeCross已經圍繞司法跨域仲裁、物聯網跨平臺聯動、數字資產交換、個體數據跨域授權等具體應用場景提出了針對性解決方案。未來,WeCross將會作為分布式商業區塊鏈互聯的基礎架構,持續促進跨行業、機構、地域的跨區塊鏈價值交換和商業合作,推動區塊鏈應用生態的深度融合發展。


聲音 | 微眾銀行鮑大偉:微眾銀行在“區塊鏈+畜牧領域”有廣泛應用:據青島日報消息,近日,在5G云化新一代信息技術產業主題論壇上,微眾銀行區塊鏈戰略負責人鮑大偉表示,在區塊鏈版權平臺建設方面,微眾銀行與媒體建立合作,通過區塊鏈技術構建新聞版權聯盟鏈,實現數字版權確權、監測、侵權取證、訴訟的全流程線上化和自動化。他還指出,微眾銀行的區塊鏈應用在畜牧領域的應用也很廣泛,通過智能物聯網終端設備及時采集畜牧數據,并上傳至區塊鏈追溯平臺完成存證,結合大數據分析,支撐智慧養殖溯源與畜牧保險業務。[2019/11/28]




聲音 | 微眾銀行區塊鏈戰略合作負責人:區塊鏈是一種趨勢:10月24日,由人民在線、微眾銀行主辦的“區塊鏈版權保護場景應用與探索”研討會在人民日報社新媒體大樓成功舉辦。微眾銀行區塊鏈戰略合作負責人鮑大偉表示,區塊鏈是一種趨勢,我們可以利用區塊鏈技術造福社會。他以微眾銀行的七大應用為例,介紹了區塊鏈技術如何產生社會效益。微眾銀行自2016年起和人民在線合作,不僅是“人民版權”的合作伙伴,也建立了人民慕課區塊鏈創業學院,開設了區塊鏈相關課程。今后微眾銀行將與人民在線不斷展開深入合作,努力利用區塊鏈技術為社會帶來更多效益。[2019/10/25]




聲音 | 微眾銀行區塊鏈負責人范瑞彬:微眾銀行在區塊鏈領域做了幾件事:5月17日,在2019全球區塊鏈(杭州)高峰論壇上微眾銀行區塊鏈負責人范瑞彬表示:我們在區塊鏈領域做了幾件事:1、區塊鏈相關應用;2、我們做了區塊鏈底層;3、區塊鏈技術不同于其他技術,不是說這項技術自己掌握了就OK,而是需要多方協作,于是,我們把底層進行了開源,希望開源可以幫助到行業發展和生態建設;4、開源不僅是丟代碼,我們基于開源項目投入了大量精力,聯合了大量媒體伙伴和學術機構,我們和他們一起構建生態圈。5、我們一直在支持各類政府合作伙伴,支持標準建設。[2019/5/17]




動態 | 騰訊微眾銀行聯盟鏈實現應用落地 分布在金融 游戲等多個領域:9月11日訊,第四屆區塊鏈全球峰會在上海舉行。騰訊控股的微眾銀行副行長兼CTO馬智濤在會上發表對公鏈的5大疑問,表示應該打造一個面向公眾提供服務的聯盟鏈,基于區塊鏈商業應用生態圈,履行服務公眾、聯盟治、分布式商業3個使命。會上,馬智濤還公布了微眾銀行公眾聯盟鏈BCOS/FISCO BCOS的落地成果,表示已有數十家企業在仲裁存證、機構間對賬、供應鏈金融、區塊鏈物管、旅游金融、版權交易、人才招聘、競猜游戲等領域實現了應用落地。[2018/9/11]
































Tags:區塊鏈銀行區塊鏈ROSCROSS玩區塊鏈的都是什么人群銀行區塊鏈幣有什么用PROS幣crosswayglobaltoken
2020年4月減產幣種——達世幣DASH達世幣DASH是一個專注于支付行業的開源對等網絡加密貨幣。達世幣以比特幣為藍本,以成為世界上最容易使用和可擴展的付款系統為目標.
1900/1/1 0:00:002020年2月26日,胡潤研究院發布《胡潤全球富豪榜》(Shimao Shenkong International Center·Hurun Global Rich List 2020).
1900/1/1 0:00:00比特幣在日線圖上最近的黃金交叉走勢(比特幣上一次減半曾經出現過)可能推動了對這種領先加密貨幣達到臨界點的熱情。隨著即將到來的減半,許多投資者正在1萬美元下方購買,以準備應對供應方面的沖擊.
1900/1/1 0:00:00最近,諸多交易所在積極推出杠桿ETF。贊同的聲音認為多種衍生品的出現有利于加密繁榮,反對的聲音則認為,新玩法背后是交易所引流的手段,杠桿ETF對于散戶并不友好.
1900/1/1 0:00:00作者 | J.P.Morgan摩根大通(J.P.Morgan)于近日發布了一份名為《區塊鏈、數字貨幣和加密貨幣能否轉向主流?》的區塊鏈市場報告.
1900/1/1 0:00:00今年春節,全國上下人民的心都被疫情困擾。新型冠狀病疫情來勢洶洶,湖北省受影響程度尤為嚴重。疫情不僅威脅了人民的生命健康安全,也對經濟平穩發展造成創傷,區塊鏈產業同樣無法獨善其身.
1900/1/1 0:00:00